各单位:
为深入贯彻落实《国务院办公厅关于深化高等学校创新创业教育改革的实施意见》(国办发〔2015〕36号)文件精神,激发学生创新创业热情,展示beat365创新创业教育成果,搭建大学生创新创业项目与社会投资对接平台,经研究决定,举办2021年第三届“德创创服杯”大学生“互联网+”创新创业大赛,现就有关事项通知如下:
一、参赛对象全体在校生。
二、组织机构
本次大赛由德州德创创业服务有限公司与山东华宇工学院创新创业学院联合举办。
三、大赛赛道和要求
本届大赛主体赛事包含高教主赛道、“青年红色筑梦之旅”赛道、职教赛道。其中高教主赛道包含创意组、初创组、成长组、师生共创组。“青年红色筑梦之旅”赛道包含公益组、创意组和创业组。职教赛道包含创意组和创业组。赛道简要要求如下:
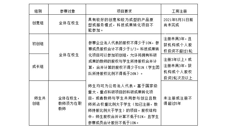
1.高教主赛道

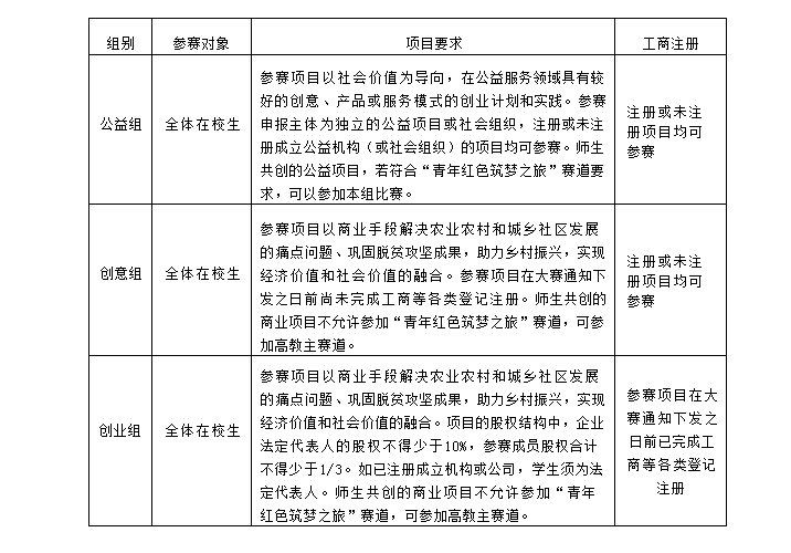
2.“青年红色筑梦之旅”赛道

3.职教赛道

四、赛程安排
1.2021年5月7日至25日,作品申报。各参赛团队积极进行参赛作品的准备,填写申报表(见附件1)(1份)、撰写项目商业计划书(1份),并按时完成申报。同时登录“全国大学生创业服务网”(cy.ncss.cn)或微信公众号(名称为“全国大学生创业服务网”或“中国‘互联网+’大学生创新创业大赛”)进行网上注册并提交参赛作品相关材料。
2.2021年5月26日至30日,学校初评。学校组织专家统一对所有申报作品进行初评,评选出参加学校决赛的项目。
3.2021年6月1日至4日,项目辅导。学校组织专家统一对进入决赛的项目进行集中辅导。
4.2021年6月5日,学校决赛。学校决赛包括现场展示和答辩两个环节。每支参赛团队借助PPT进行不超过5分钟的项目展示,随后回答评委提问,专家评审团现场打分,合并统计后公布结果。
五、奖项设置
1.本次大赛设立一等奖、二等奖、三等奖,分别给予每个项目团队2000元、1000元、500元奖励。
2.本次大赛设立优秀组织奖,根据每个单位申报总数和获奖数进行综合评定。
3.根据获奖项目评选优秀指导教师并颁发证书。
六、工作要求
1.各单位要高度重视此项工作,广泛动员学生、教师积极参与竞赛活动。
2.各单位要重点挖掘种子项目,对于入选学校优秀种子项目的团队,学校将进行重点支持、资助和培育。
3.按照学生数和项目数12:1的比例取整,各学院需上报项目数不低于以下数量:机械工程学院135项、电气工程学院135项、能源与建筑工程学院150项、经济管理学院180项、信息工程学院170项、设计与艺术学院240项、五年高职学院100项。
4.各单位将纸质版材料于5月25日前汇总报送beat365正版唯一官网必一。纸质材料包括:每支参赛团队的申报表(见附件1)(1份)、推荐项目汇总
表(见附件4)(1份)、项目商业计划书(1份)。同时以上所有电子版材料统一汇总后,发送至电子邮箱cxcyxy@huayu.edu.cn,文件命名规则:学院-联系人。
5.各单位确保所有参赛项目网上按时提交,要求纸质版项目汇总数量与网上提交项目数量一致。
七、其他事宜
1.赛事工作群:459043914
2.联系人:beat365正版唯一官网必一李晓菲联系方式:8278
附件:1.山东华宇工学院"互联网+"大学生创新创业大赛项目申报表
2.商业或项目计划书提纲
3.项目汇总表
4.评审规则
beat365正版唯一官网必一
2021年5月8日
附件1:山东华宇工学院“互联网+”大学生创新创业大赛项目申报表.docx
附件2:商业或项目计划书提纲.docx
附件3:山东华宇工学院“互联网+”大学生创新创业大赛项目汇总表.docx
附件4:山东华宇工学院“互联网+”大学生创新创业大赛评审规则.docx